• 捐款支持
    • 捐款專案
    • 捐款方式說明
    • 捐款表單專區
    • 捐款大小事
  • 認識兒盟
    • 關於兒盟
    • 服務據點
    • 服務網站
    • 社會責信
  • 最新消息
    • 活動消息
    • 兒盟倡議
    • 時事回應
    • 即時公告
    • 剴剴案專區
  • 參與兒盟
    • 成為志工
    • 物資募集
    • 囝仔 l 義賣品
    • 親子共好課程
    • 兒盟學苑
  • 兒盟服務
    • 特殊境遇
    • 家庭增能
    • 社會共好
    • 社工故事
  • 兒盟資源
    • 電子報
    • 刊物
    • 研究調查報告
    • 多媒體影音
    • 親子百寶箱
    • 永續教育網
  • 聯絡兒盟
    • 聯絡我們
    • 人才招募
    • 機構實習
    • 常見問題
    • 誠信經營

兒福聯盟

0 捐款

兒福聯盟 兒福聯盟

  • 捐款支持
  • 認識兒盟
  • 最新消息
  • 參與兒盟
  • 兒盟服務
  • 兒盟資源
  • 聯絡兒盟
0 捐款
    • 捐款專案
    • 捐款方式說明
    • 捐款表單專區
    • 捐款大小事
    • 關於兒盟
    • 服務據點
    • 服務網站
    • 社會責信
    • 活動消息
    • 兒盟倡議
    • 時事回應
    • 即時公告
    • 剴剴案專區
    • 成為志工
    • 物資募集
    • 囝仔 l 義賣品
    • 親子共好課程
    • 兒盟學苑
    • 特殊境遇
    • 家庭增能
    • 社會共好
    • 社工故事
    • 電子報
    • 刊物
    • 研究調查報告
    • 多媒體影音
    • 親子百寶箱
    • 永續教育網
    • 聯絡我們
    • 人才招募
    • 機構實習
    • 常見問題
    • 誠信經營
首頁  最新消息  最新消息內容

回應社會大眾的關心:後期服務歷程與資源明細說明

剴剴案專區
2026-03-19
分享
兩年以來外界一直有聲音關切兒盟在服務剴剴與外婆的過程中,究竟提供過哪些協助??發生憾事後,是否對剴剴的喪葬事宜不聞不問?
考量再三,我們再次整理了相關時序和內容,針對過往媒體報導中未能完整呈現的資訊,選擇再次公開,並虛心接受各界的批評與建議。

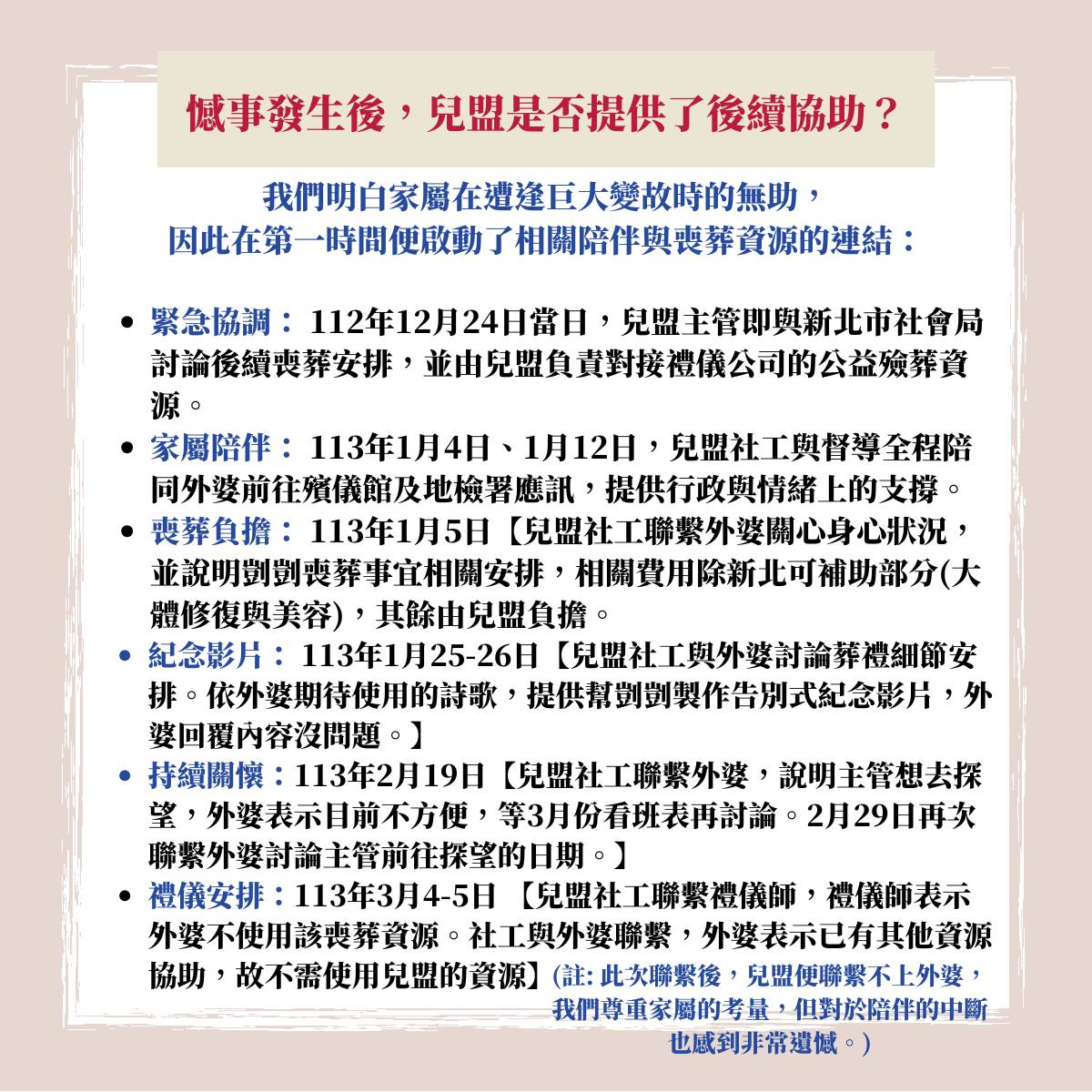
Q:憾事發生後,兒盟是否提供了後續協助?
A:我們明白家屬在遭逢巨大變故時的無助,因此在第一時間便啟動了相關陪伴與喪葬資源的連結:
• 112年12月24日【兒盟主管與新北社會局值班督導討論剴剴後續喪葬安排,結論是由兒盟負責連結禮儀公司公益殮葬資源。】
• 113年1月2日【兒盟社工與外婆聯繫,提醒1月4日需要帶一套衣物幫剴剴更換。】
• 113年1月4日【兒盟社工與督導陪同外婆至殯儀館。】
• 113年1月5日【兒盟社工聯繫外婆關心身心狀況,並說明剴剴喪葬事宜相關安排,相關費用除新北可補助部分(大體修復與美容),其餘由兒盟負擔。】
• 113年1月11日【外婆來電請兒盟社工隔日陪同至地檢署偵訊庭。】
• 113年1月12日【兒盟社工與督導陪同外婆至地檢署應訊。】
• 113年1月25-26日【兒盟社工與外婆討論葬禮細節安排。依外婆期待使用的詩歌,提供幫剴剴製作告別式紀念影片,外婆回覆內容沒問題
• 113年2月19日 【兒盟社工聯繫外婆,說明主管想去探望,外婆表示目前不方便,等3月份看班表再討論。】
• 113年2月29日 【兒盟社工聯繫外婆討論主管前往探望的日期。】
• 113年3月4-5日【兒盟社工聯繫禮儀師,禮儀師表示外婆不使用該喪葬資源。社工與外婆聯繫,外婆表示已有其他資源協助,故不需使用兒盟的資源】(註: 此次聯繫後,兒盟便聯繫不上外婆,我們尊重家屬的考量,但對於陪伴的中斷也感到非常遺憾。
Q:在服務期間,兒盟投入了哪些實質資源?
A: 在剴剴進案服務的這段時間(含111年5、6月,及112年9月至12月),我們針對其基本生活與醫療需求,提供了以下補助:
托育費:共補助167,250元整。
尿布奶粉:共補助29,887元整
醫療費用:共補助 5,949元整,包含疫苗注射、兒科、牙科就診等
喪葬費用:共補助 6450元整(註: 雖外婆後續因故未使用兒盟所連結的喪葬資源,但因禮儀公司已啟動相關準備,故兒盟仍需支付5850元。
時事回應
返回上一頁
關聯消息
  • 加強把關居家托育品質,讓家長安心送托
    加強把關居家托育品質,讓家長安心送托
    最近高雄、雲林等地接連發生保母疑似虐嬰事件,不僅震驚社會,也凸顯台灣現行居家托育服務的問題。兒盟認為,「缺乏定型化契約範本」、「訪視輔導稽查力道不足」、「送托合法保母宣導不夠」,是目前居托服務亟待補強的破口。
    時事回應
    2021-11-09
  • 2022育兒現況暨疫情後親子遊戲趨勢調查
    2022育兒現況暨疫情後親子遊戲趨勢調查
    兒童節前夕,兒福聯盟於今年(2022)公布〈育兒現況暨疫情後親子遊戲趨勢調查〉。調查顯示,雖然有近九成育有6歲以下小孩的家長覺得養小孩令人滿足,但仍有超過一半的家長會感到挫折......
    兒盟倡議
    2022-03-24
  • 高糖高油高熱量 兒少健康拉警報,外送平台盛行更成飲食失衡幫兇
    高糖高油高熱量 兒少健康拉警報,外送平台盛行更成飲食失衡幫兇
    經歷漫長的暑假開學,班上的同學們是長高還是胖了不少呢?根據政府統計,國小、國中學童過重及肥胖盛行率在109學年度分別為25.4%及29.9%。尤其近三年經歷漫長的疫情,長時間在家活動量大幅減少,但卻因為外送平台方便,容易過度點餐吃過量,「防疫胖一圈」成為疫情下另外一個延伸問題。
    活動消息
    2022-09-25
聯絡我們
財團法人中華民國兒童福利聯盟基金會
總會電話: 02-2799-0333
傳真: 02-8797-3131
地址: 114694台北市內湖區瑞光路583巷21號7樓
捐款資訊
專線: 02-2799-0333轉1
傳真: 02-2657-8181
戶名: 財團法人中華民國兒童福利聯盟基金會
銀行代號: 807 永豐銀行-建成分行
銀行帳號: 103-001-0000-688-8
郵局劃撥帳號: 156-88659
電子發票捐贈碼: 885521
訂閱電子報
訂閱
兒童網路安全 隱私權保護
Copyright © 2024 財團法人中華民國兒童福利聯盟基金會
Powered by A-Cart 網站設計
系統訊息
若要訂閱電子報,請先登入會員。
邀請您訂閱兒福聯盟電子報,接收兒盟最新活動資訊與愛孩子的服務足跡。
登入會員
0